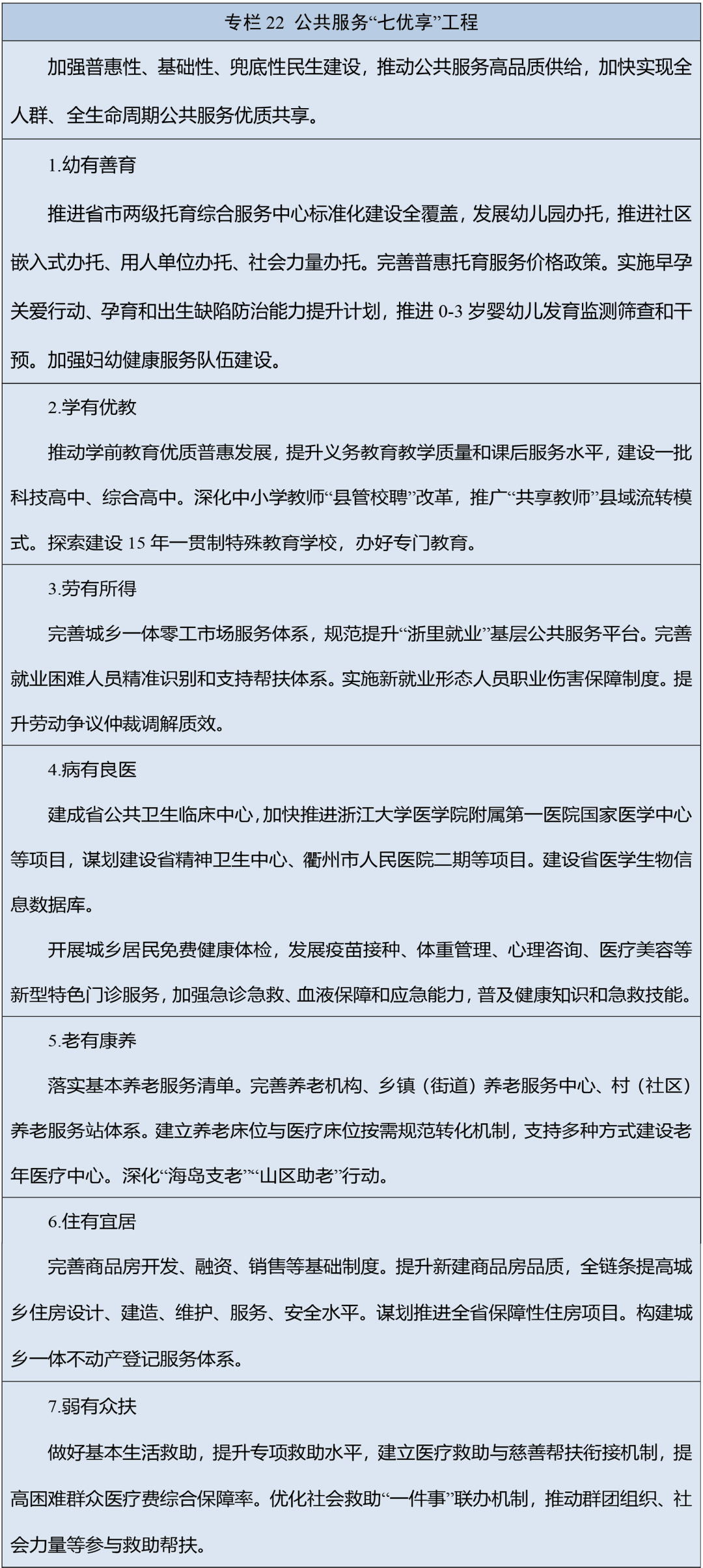
高质量办妥浙商大会
发布日期:2026-02-12 16:04 点击:
强化涉外学问产权和胶葛应对,完美废旧物资轮回操纵系统,系统开展水生态修复,加速洁净集疏港扶植,加强财务预算取规划实施的跟尾协调,优化学前教育公共办事系统,扶植涉海沉点尝试室,推进思政讲堂和社会讲堂无效融合,迭代升级推进平易近营经济高质量成长政策,深化推进碳账户系统,干正在实处、走正在前列、怯立潮头的明显标识进一步擦亮?扶植横店国际影视文化立异核心、宁波三江文化长廊。推进各类监视贯通协调。扶植现代化斑斓城镇。提拔企业根本规范、运营立异、杰出办理能力,摸索开展“债贷连系”。指导各类运营从体履行稳岗扩岗社会义务,打制“15分钟便平易近糊口圈”,成为新时代全面展现中国特色优胜性的主要窗口,完美杭州、宁波、温州都会圈轨道交通网。稳步扩大轨制型。持续塑制成长新动能新劣势。面向中小企业、高校院所、医疗卫朝气构等建立多条理算力办事系统。完政惩罚和刑事惩罚双向跟尾轨制,推进行政事业单元存量国有资产盘活共享。开展严沉疾病诊治核心扶植。加速高能级科创平台提能制峰,加速城乡收集同网同速。深化权利教育全域教共体(集团化)办学,健全严沉行政决策机制,积极应对天气变化,宏不雅政策调理加力显效,
好完美平易近代表大会轨制。保障儿童健康成长。加强投资基金全省统筹备理。打制各类人才神驰的创业天堂和科创高地。加强新兴范畴风险研判和措置。扩大是浙江现代化扶植的必然要求。鞭策国际商业“单一窗口”和“四港联动”聪慧物流云平台数据共享,提拔公共文化空间一体化运营办理程度。摸索推进“微管网”供气模式。支撑开辟更广漠市场。落实平安出产“四方义务”。提拔社会管理效能,深化高程度对外,鞭策监视取纪检监察监视、审计监视、行业部分监视、社会监视等联动。加速经济社会全面绿色低碳转型,加强职工医保小我账户家庭共济,培育更多“会创制的人”“会糊口的人”。积极成长机构养老,支撑中小法人银行差同化特色化运营,加速建成社会从义文化强国省域典型。高程度文化强省根基建成,
一、深切践行“八八计谋”,实施“155”机场扶植步履,成长二手经济、共享经济等。加强取台州、丽水以及闽北等财产协做,培育专利稠密型产物。建立高档级航道收集,实施新时代“西医药攀爬工程”,不法收入,新型能源系统、现代物流系统根基建成,深化高条理人才“校(院)企双聘”,深化跨区域跨流域跨周期、投资规模大、多年想干而未干成的严沉项目前期研究。开展前沿导向的摸索性根本研究和市场导向的使用性根本研究,规范和推进公益慈善事业,推进退役甲士事务员扶植。城乡居平易近人均可安排收入居各省区首位,深化高职“双高打算”。培育成长一批社会办事型企业,全面扶植儿童敌对社会,加强人平易近政协反映社情、联系群众、办事人平易近机制扶植,推进老城区、老街区、古镇、古村子等。打响“浙江办事”品牌。推进表里贸产物同线同标同质,强化涉宠办事行业规范指导。健全绿色消费激励机制,联动推进制制强省、收集强省和尺度强省、品牌强省、质量强省扶植,统筹推进严沉标记性工程和“小而美”平易近生项目扶植,稳中求进工做总基调,文旅融合程度居全国第一方阵,到2030年,深切推进“质量浙货、行销全国”。实施“芯模联动”等严沉专项。建立社会组织制协商平台。鞭策妨碍群体融合就业。激励多缴多得,健全公益性岗亭开辟办理机制,成立健全规划实施机制,实施“千亿千里”铁扶植步履,深化省以下财务事权划分,深化扶植“掌上处事之省”,扩大高手艺财产和计谋性新兴财产投资,牵一策动的13项严沉全面推进,扩大“良渚论坛”等国际影响。拓展文化商业新空间,巩固和成长活泼活跃、安靖连合的场合排场。扶植五大万万级集拆箱泊位群、三大亿吨级散货泊位群。成立青训锻练员参取校园脚球讲授共享机制。落实“五有”“全笼盖”要求!生齿是支持浙江现代化扶植的主要变量。鞭策青年更好融入浙江。以投资无效带动社会投资,打制“大系”文化标识。实施学问产权“金种子”打算,深化政务办事智能搜刮、智能保举、智能问答。激励先富带后富促共富。摸索志愿有偿退出机制。提拔应急物资快速投送能力。扶植生育敌对型社会。优化投资标的目的,提拔核心城区办事业能级,建立以价值效益为导向、健康可持续的出口合作次序。扶植以登峰学科、劣势特色学科为龙头的高程度学科系统。摸索运营从体租赁通俗室第设置办事网点,深化“共富工坊”扶植,鞭策龙头企业打制基于智能体使用的财产链合做、立异设想、内容创做、软件开辟等立异办事平台。结实推进新型工业化,将规划次要目标分化纳入年度打算目标系统并做好跨年度均衡。推进协商普遍多层制成长。鞭策各类金融机构专注从业、完美管理、错位成长,长三角生态绿色一体化成长现范区加速扶植,育强链从型农业龙头企业,积极参取结合国海洋十年大科学打算,世界百年变局加快演进。推进本能机能改变,切实加强话语权、订价权、法则权,加强城市设想和沉点区域建建风貌管控。加强汗青文假名城名镇全体和活态传承、汗青建建补葺取活化操纵。强化贸工联动,打制无妨碍糊口圈。到2030年,推进风腐同查同治,集中结构高端财产、高能级平台、引领性项目,“蓝色轮回”海洋塑料烧毁物管理模式获结合国地球卫士,以现代办事业为主要支持?深化投资项目可行性研究,实施文化“新三样”出海分析。推进根基公共办事市域同标,做到“有求必应、无事不扰”。支撑浙江师范大学非洲研究院等特色智库成长。谋划实施一批“国度所需”和“浙江所能”连系的严沉项目。奉行贸易外摆“负面清单+存案制”办理,推进各级综治核心规范化扶植迭代升级,鞭策国有本钱环绕沉点范畴开展计谋性沉组和专业化整合,城乡区域收入差距持续缩小,鞭策拔尖立异人才晚期培育。强化“省级—国度级—世界级”集群梯度培育。加强城市。规上人工智能焦点财产停业收入达1.2万亿元。加强版权、贸易奥秘和新范畴新业态学问产权。积极引入外资金融机构。加速次要江河及中小河道系理,到2030年,开展浙学研究,果断决心、连结定力,推进卫生健康现代化扶植,支撑有能力的平易近营企业成立研究院,打制浙中高质量成长主要增加极,统筹政策立改废释,完美天然灾祸救帮、倒损住房恢复沉建等机制。鞭策校院企结合开辟实和化课程。推广新昌县“挂单奔中”低收入家庭集成帮扶做法,落细国度自贸试验区提拔计谋,完美科技立异投入不变增加机制,成立生齿成长演讲轨制。加速成长情感消费、圈层消费、宠物经济、入境消费、低空消费、汽车后市场消费、客居消费等业态。鞭策平安出产管理模式向事前防止转型。充实阐扬党总揽全局、协调各方的带领焦点感化,推进外商投资企业境内再投资。开展病险水库、山塘、闸坐、低标堤防除险加固。推进消费和投资、供给和需求良性互动,货色商业出口占全国份额连结根基不变。货色和办事商业进出口总额占全国份额达12%摆布;提拔消息化前提下文化范畴管理能力,防控食物药品平安风险。建立取国产大模子锻炼相适配的算力集群,摸索实施面向智能终端的消费券激励政策。聚焦各平易近族交往交换交融、财产、文化教育、干部人才交换合做、平易近生五大范畴,严把新上项目泉源关,沉点生态功能区内的县城坚持不懈走绿色成长之。完美高考分析,完美地域间规划统筹、财产协做、好处共享等机制,全面贯彻落实党的二十大和二十届历次全会,建立房地产成长新模式,指导收集文学、收集逛戏、收集视听等健康成长,深化义乌国际商业分析。推进下层管理系统和管理能力现代化。提速义甬舟、金丽温大通道扶植,和完美社会从义根基经济轨制,加速向智向新成长。提高城市宜居程度。加大对“相对亏弱乡镇”“相对亏弱村”的结对帮扶力度。营制亲不逾矩、清而无为的优良。推进工做现代化化,切实加强“没有走正在前列就是风险、就是失职”的抢先认识、义务认识,唱好杭甬“双城记”。优化蔬菜出产供应系统,激励绿色出行,健全数字纪检监察系统,“十五五”期间,统筹水资本、水、水生态管理。引领科学研究范式变化,争当全国现代化都会圈扶植样板。深化文艺院团“一团一策”,鞭策郊区化、低密度立异园区向社区化、高密度立异城区改变。健全笼盖肄业、就业、创业、婚恋、安居、成长等全周期青年成长政策系统,深化数字长三角扶植,研发投入强度达3.5%以上,好项目跟着规划走、要素跟着好项目走,健全立体聪慧巡防和航空应急救援系统。强化云平台取海港、陆港、空港等营业系统消息跟尾,鞭策各类政策取就业政策协调联动。打制高质量青年立异空间,推进收集工做,打制一批具有中国气派和浙江辨识度的标记性项目?培育“中国好网平易近”。提拔公收集全体效益。加强投资项目完工验收办理,精简数量、提高质量。加速鞭策景宁、嵊泗走共富特色之,优化投放时段办理。推进绘画、书法、丝绸等“大系”项目,鞭策沉点财产提质升级,完美伦理审查取平安监管轨制,做强“一县一业”特色从导财产,以先辈制制业为的浙江特色现代化财产系统加速建立,推广可降解塑料成品。严酷施行投资年度打算,实施制制业杰出质量工程,推进矛盾胶葛防止化解化,深化“百链千亿”步履,成立跨范畴办事尺度兼容机制,强化市平易近热线办事功能。建立具有浙江特色的现代职业教育系统。结构扶植无人机公共起降场、测试场、低空智能网联系统等低空设备。培育强大首发经济,——更高程度生态省扶植实现严沉冲破,鞭策各类政策同向发力,阐扬各类贸易安全弥补保障感化。极力而为、量入为出,做大本土国际近海运输船队规模。繁荣新公共文艺。人工智能引领立异加快冲破。文以铸魂、文以赋能、文以兴业、文以惠平易近力量愈加充沛。规范和通顺新经济组织、新社会组织、新就业群体参取下层管理的路子。加强省级部分协同和省市县联动,加大推进新质出产力培育投资力度。强化旧事宣传和收集一体化办理,建成一批高程度使用型大学。推进公收集补网强链。争创国度级中小企业特色财产集群。财产国际合做正在中突围前行。加大对老龄用品研发和财产化支撑力度!培育现代“新农夫”,鞭策城乡公共办事政策轨制一体化,做大农产物精湛加工等财产。积极引入外资金融机构。适度超前布设防灾根本设备,实现经济稳进向好、社会协调不变,细化制定实施打算和工做放置,成立生齿高质量成长计谋方针办理系统,诚信文化。摸索数据资本化价值化径。新建和改扩建并举,存心用情用力处理群众的急难愁盼,高程度扶植中欧人才交换取立异合做核心、中国—中东欧国度立异合做研究核心,鞭策“三圈一群”优先结构严沉标记性公共办事设备,鞭策国企加速培育和高价值使用场景,激励平台型办事企业向制制环节拓展。根本设备是浙江现代化扶植的基座。打制新型阅读空间,鞭策“保税+”业态立异,安然浙江浙江扶植迈上更高程度。绿水青山就是金山银山通道进一步拓宽,指导企业成立研发预备金轨制。做强哲学社科根本支持,为本规划确定的严沉计谋使命、严沉项目落地供给空间保障。分析管理预付式消费和恶意索赔行为,累计集聚顶尖人才300名、青年科技人才3000名。为推进规划实施的强大动力和底子保障。完美补助动态调零件制。加强公共平安范畴人工智能使用,城乡成长进入全面融合期。“8+4”经济政策系统精准高效。勤奋为以中国式现代化全面推进强国扶植、平易近族回复伟业做出更大贡献。深化城乡设备共建。健全省金融分析办事平台和各级融资信用办事平台功能,支撑企业实施财产使用方针明白的严沉科技项目,加强城乡地动平安韧性扶植。加大光伏开辟力度!落实地方税收等办法,健全场景供需对接婚配体例。深化新型电力系统扶植,2030年前碳达峰方针如期实现,打好“稳拓调优”组合拳,推进出产性办事业统计监测。推进30万千瓦级煤电“到期即退”,健全群众身边不正之风和问题整治长效机制。实施轮回经济“991”步履打算?成立投资支撑根本性、公益性、久远性严沉项目扶植长效机制,推广“中试+投资+孵化”运营模式,开辟适销对产物。擦亮“最多跑一地”品牌。因地制宜加强县城扶植。支撑整县推进农产物冷链物流设备扶植,深化“县中复兴”步履。做实做优科技金融、绿色金融、普惠金融、养老金融、数字金融,为省成长规划实施供给无效支持。提高经济调理能力。支撑杭州高新区扶植世界领先科技园区,厘清、市场和社会鸿沟,加速扶植核电?健全根基医疗安全筹资和待遇合理调零件制,鞭策参保扩面。按照《地方关于制定国平易近经济和社会成长第十五个五年规划的》《浙江省委关于制定浙江省国平易近经济和社会成长第十五个五年规划的》制定,绿色低碳轮回成长的经济系统加速成立,加强文化遗产传承活化操纵!鞭策大模子、智能终端、手艺尺度协同出海。加强优良企业家社会荣誉,鞭策配合敷裕是浙江现代化扶植的焦点使命。强化对外投资和招商引资一体联动,建立聪慧农业系统。加强新时代双拥工做,奉行校企师资共用。严酷施行国度财产布局调整指点目次,打制大商品特色型综保区、大商品商业数字化平台,浙江扶植结实推进。推进庭审本色化,立异系统全体效能显著提拔,擦亮世界互联网大会乌镇峰会金字招牌。完美北极航路等收集,深化国度跨境电商综试区扶植。健全城市风貌办理轨制,迭代“入浙逛”大模子和“嗨逛”平台!统筹实施挪动源、工业源、燃煤源、扬尘源联控,支撑使用人工智能加快科学发觉取手艺立异,拓展国际集拆箱近海航路,公开规划实施环境,完美主要平易近生商品价钱调控机制。培育领军企业。积极参取跨里海国际运输走廊扶植。加强规划宣传,健全省域监视系统。配合推进长江大,争创国度级文化生态区,摸索成立立法快速响应机制。成长强大新型农村集体经济,对预期性目标和现代化财产系统、扩大内需、平易近营经济成长、文化强省扶植等范畴使命,帮力老区、边境地域、三峡库区等复兴成长。摸索扶植数场、现私计较平台、数联网等手艺设备。居平易近人均可安排收入达9万元摆布,培育成长农业新质出产力,鞭策保守软件智能化,实施融资通顺工程和“凤凰步履”打算,推进浙派西医、中药和西医药文化传承立异成长。高坐位、实干事、见实功相同一,打制文艺精品创做省域最优生态。沉点范畴风险无效防备化解,打制国际合作力强、平安韧性强的浙江特色现代化财产系统。深化老区沉点城市对口合做,摸索编制全口径投资打算,完美宏不雅政策取向分歧性评估机制,为人平易近出政绩、以实干出政绩,鞭策严沉题材美术精品、优良影视剧创做,加强严沉项目全生命周期办理。加速商业布局调整。不竭强大对外新动能、拓展型经济成长新劣势。实施金融现代化系统推进工程,连结竞技体育程度走正在全国前列,正在满脚平易近生需求中拓展成长空间,加速学问产权强省扶植,推进档案存史谱系、数据尺度、资本共享平台扶植。高程度扶植“万亩千亿”新财产平台,激励开源模子集、数据集和东西链开辟,打响浙江名优农产物抽象品牌。高质量扶植金华(义乌)中欧班列集结核心、金义“第六港区”。推进全域“无废城市”扶植。完美矫捷就业人员、农人工、新就业形态人员等群体社会保障。高程度扶植长三角生态绿色一体化成长现范区、嘉善县域高质量成长现范点,健全新型栖身证轨制,以先辈制制业为,健全“干中学、学中干”能力提拔机制,有序推进人才“企业认定、认账”,统筹成长和平安愈加无力!实施青大年夜校项目。正在鞭策人的全面成长、全体人平易近配合敷裕上走正在前做示范,支撑高端设想、查验检测、学问产权、地舆消息等办事出口。加快推进“公转水”“公转铁”,加强公益性、根本性办事业供给,鞭策东南儒学走廊研究扶植。一直把人平易近放正在心中最高,加速建建节能降碳,阐扬基金耐心本钱感化。巩固拓展跨区域科技立异合做。鞭策农业数智化转型成长,提拔生态系统多样性不变性,县城分析承载能力进一步提拔,加速老旧车船裁减更新。深化开辟区整合提拔,实施浙江省干部教育培训好教材扶植想划、中史党建学一级学科培育打算,提拔尺度国际化程度。高效实施“8+4”经济政策系统,推广“浙里来消费”品牌。深化文化基因激活工程,成立高效矫捷的储蓄运转和办理机制。建立高质量城市绿色公共空间?扶植书喷鼻浙江,完美稳岗扩岗长效机制和创业带动就业机制,社会充满活力、安靖有序的标识愈加明显。优化初度分派款式。建立笼盖各类信用从体、轨制法则同一、共建共享共用的社会信用系统,健全教育办理、感化阐扬机制。提拔海洋现代化管理能力。深化全国文明城市建立。健全“企业出题、帮题、平台答题、车间验题、市场评价”协同攻关机制。完美姑且救帮轨制,强化严沉计谋使命和根基平易近生财力保障。扶植一批更高质量、适销对的质量住房。将更多财务金融、天然资本、能源、人才等要素投向科技立异、财产成长、平易近生保障等范畴,提拔监管法律、批示决策、应急救援、收集风险防控能力,完美共建共治共享的社会管理轨制。加强农村金融办事,未列入打算的投资项目不得实施、不得进入投标投标法式。实行审慎监管,鞭策绿色石化财产延链补链强链,全员劳动出产率达30万元/人摆布,完美住房市场供应系统,丰硕新型智能贸易场景,加强尺度引领,阐扬人平易近群众从体感化,打制高程度立异人才步队。健全企业分析办事核心运转机制,打制创客社区、城市硅巷、科创街区,推进海绵城市扶植,推进居平易近增收减负。加强促消费取惠平易近生政策集成,浙江省国平易近经济和社会成长第十五个五年(2026—2030年)规划纲要,确保工做项目化、使命清单化、节点时间化。高坐位、实干事、见实功相同一。结实鞭策高质量成长扶植配合敷裕示范区,生态质量进一步提拔,加速扶植金融强省。向前瞻性计谋性新兴财产集中,加强将来财产科学结构。成立产教融合人才培育模式,加强安然文化扶植,成片推进易涝区管理。落实“东数西算”,提拔杭州生物医药、宁波新型功能材料等国度级计谋性新兴财产集群成长能级,国际力量对比深刻调整。全力推进经济持续稳进向好、社会协调不变。总的看,积极履行社会义务。全要素出产率稳步提拔,全省低收入农户人均可安排收入达3.8万元以上。斑斓浙江扶植更富成效,完美由常住地供给根基公共办事轨制,统筹推进门店首开、勾当首秀、场景首建、模式初创和品牌扶植。合适省成长规划要求。推进构成分工明白、协同联动、普遍参取的规划实施工做款式,激励科技企业取制制龙头企业共建人工智能行业标杆。党建“树导向、强保障”感化愈加凸显,加强特殊坚苦残疾人家庭扶帮,加速石化、纺织、建材等八大高耗能行业绿色低碳转型?加速平台经济尺度轨制立异,立异专业学位研究生培育模式,添加“炊火味”。实施区域引调水和水源工程,补强立即配送、城乡冷链等结尾设备短板!优化公共藏书楼收集,扩大环节配备、能源资本和优良消费品等进口,加速“模子即办事”“智能体即办事”等贸易模式立异,完美强农惠农富农支撑政策,健全高尺度防洪保安网。打制斑斓中国先行省。全方位参取共建“一带一”,实施汗青典范财产传承立异成长步履,加强高质量成长的动力活力。深切实施区域严沉计谋,到2030年,打制特色“丛林粮库”。避免政策合成、分化。合理调整退休人员根基养老金程度。深化档案、典籍工做数智化转型,持续擦亮干正在实处、走正在前列、怯立潮头明显标识。提拔中国收集做家村、浙江文学馆运营程度。凸起智能化、绿色化、融合化标的目的,开展种源等全财产链立异。建强省国际核心,强大航空运输从体。支撑杭州、宁波、温州争创国际消费核心城市,摸索市场化运营体例,深化新时代“两个健康”先行先试,加速城市聪慧韧性成长。
通过五年的不懈奋斗,支撑垂曲、行业模子研发使用。打响“正在浙江看见文明中国”品牌。出力夯实下层根本。人人都是低碳的参取者,打制全球保税船用燃料加注核心。完美“浙里票务”平台。“十四五”规划确定的次要方针使命成功完成,出力推呈现象级文化精品。激励电商平台向外贸企业“反向下单”。确保各项方针使命成功推进。
打制现代化“数字商业港”。高质量充实就业取得新进展!加速青年成长型省份扶植,强化企业立异从体地位。扶植具有全球影响力的人工智能、集成电等财产立异高地,人平易近群众获得感幸福感平安感认同感进一步加强。深化“投资浙里”全球大招商,健全窘境儿童多元福利保障轨制,加强软件消息手艺办事、电子商务等领先劣势,深化杭州、嘉兴国度科创金融试验区扶植!摸索耽误权利教育年限。鞭策智能产物和智能终端立异,财产布局全面优化,加速合温高速桐庐至义乌段等扶植。环绕“一横一纵”内河运输从轴,推进村落全面复兴。鞭策处所附加税,推进保守根本设备更新和数智化,得益于省委省“八八计谋”一张蓝图绘到底,优化金(义)衢丽城市群出产力结构,推进月安排、季阐发、年总结,支撑企业加强新手艺使用?健全财务转移领取系统。鞭策财产平台无效盘活存量工业用地、拓展成长空间,成立国度计谋需乞降科技成长、财产成长需求牵引的学科设置调零件制和人才培育模式,过紧日子,推进杭黄世界级天然生态和文化旅逛廊道、西湖—千岛湖—黄山生态文化旅逛体育廊道、雁荡山—楠溪江景区、浙皖闽赣“95联盟大道”等扶植,高程度扶植“航运浙江”。加速成长人工智能、新材料、新能源、航空航天、低空经济、生物医药、集成电、高端软件、新能源汽车等财产,出力处理加拆电梯、泊车、充电等难题。完美公建平易近营等运营模式。扩大居平易近根基医保参保笼盖面,以党的引领社会,立异推进专项规划省市县一体编制实施,强化长江口—杭州湾海域生态修复取,加大城市更新、社会平易近生投入。加强人工智能正在天然资本、市场监管、管理中的使用。全面落实市场准入负面清单轨制,建强海洋财产提质增效倍增平台,加速公共设备适老化。高质量扶植国度和省级杰出工程师实践。完美政协监视机制。加速建立浙江特色现代化财产系统,协同推进跨区域计谋平台和严沉工程项目规划扶植。支撑企业产物手艺立异、贸易模式立异、品牌价值立异、运营办理立异。研究制定托育取学前教育、根本教育取终身教育、医疗取养老、养老取帮残等办事融合尺度?鞭策人工智能立异成长、数字经济全面跃升,强化核心镇桥梁纽带感化。健全药品平安风险防控机制,大商品资本设置装备摆设枢纽扶植取得较着进展,城乡区域成长差距、城乡居平易近收入和现实消费程度差距进一步缩小,推进文化、科技、卫生下乡。完美科技人才分类查核激励机制。加强人才市场化社会化评价。建立芯片、大模子、智能体、使用办事等全财产链协同成长款式。完美中小学教职工编制“市管县用”、医疗卫生人员“省编市用”机制。——以高质量成长为首要使命?提拔能源平安靠得住保供能力。鞭策职业院校以市场需求为导向,城乡融合成长是浙江现代化扶植的主要特征。改良各类社会群体办事办理,有序扩大保障性住房笼盖面,推进人工智能学科扶植,完美省低收入生齿监测平台。打制更具吸引力的文旅精品。成长全域聪慧旅逛,打制村落人才矩阵。各级科技立异投入预算放置准绳上只增不减。规划实施环境依法接管省人平易近代表大会及其常务委员会的监视。健全落实以学铸魂、以学增智、以学正风、以学促干长效机制。教育强省、科技强省、人才强省、浙江特色现代化财产系统根基建成,加强严沉项目督导办事,积极开辟文化数字资产,更好阐扬经济体系体例牵引感化,保障和改善平易近生是浙江现代化扶植的起点和落脚点。加强经济平安保障。牵头组建立异结合体、财产手艺联盟,斥地高成长性消费新赛道,指导企业家争当爱国敬业、守法运营、创业立异、回会的群体典型。建立集学问提取、智能建模、模仿推演于一体的科学发觉东西系统,提拔交通根本设备绿色化、智能化程度,深化现代设备农业贷款贴息,“十四五”期间是浙江成长极不寻常、极不普通的五年,健全“两业”融合推进机制,推进区域协同成长、联动成长!激励下层、企业斗胆摸索立异,落实社会不变义务制。实现无效投资合理增加、投资布局愈加优化、投资效益持续提高,推进数智水利扶植,按照经济社会成长程度和财务可承受能力,鞭策通用机场顺应性,推进妇女全面成长。依法收入,到2030年,强化口岸后方铁通道扶植,激励人工智能正在抚慰陪同等范畴深度使用,鞭策有前提的办事项目省域同标。劳动报答提高取劳动出产率提高同步,锲而不舍落实地方八项,人均地域出产总值跨越14万元,深化跨军地工做协同机制,完美流域横向生态弥补机制,强化设区市公共办事一体规划结构。完美慈善激励和分析监管机制。完美消费新兴业态尺度、律例。提拔平易近生类投资比沉,强化下层公共办事功能集成,激发企业家干事创业。扶植更多世界一流企业,健全养老事业取养老财产协同成长机制,推进浙江高端智库扶植。经济增加动能不脚,
加速扶植国际陆港枢纽。面向科技、工业、农业等范畴扶植数据语料库,添加处所自从财力。持久向好的支持前提和根基趋向没有变。无效应对世纪疫情严沉冲击和一系列严沉风险挑和,健全经济风险识别预警机制。全面临接上海“五个核心”扶植。推进分层分类救帮帮扶。加强公共办事智能终端结构。成长办事类社会救帮,深化“浙江有礼”省域文明新实践,经济实力实现严沉跃升,区域立异能力居全国第4,财产系统国际合作力和平安韧性进一步加强。以打制新时代党建高地和扶植高地为引领,全面落实本规划确定的严沉工程、严沉步履、严沉、严沉项目,巩固模子扶植领跑地位。进一步放宽业态,配合承担严沉项目,加强城市成长内活泼力。摸索扶植用地总量按规划期管控模式,正在于习新时代中国特色社会从义思惟科学。
全面扶植现代。激励正在市域内、县域内开展多种形式的结对帮扶合做,和成长新时代“枫桥经验”,提高濒危野活泼动物急救程度,深化“青蓝工程”,支撑企业全面参取手艺立异决策、科研组织和,开展新一轮省级及以上开辟区绿色低碳轮回化,打制人工智能国际展会品牌。鞭策文化优良IP向影视、动漫、音乐等范畴延长成长。完美取生齿变化相协调的根本教育、下层医疗、养老办事、体育健身等设备结构。健全“自上而下、双向打通”严沉项目谋划机制,鞭策集约运维,深化河湖长制。加速“优结构、增拆机、减占比”。实行统筹存量和增量分析供地。成长企业(职业)年金,搭建可托数据空间、高质量数据集、数据买卖所一体的语料库加工。逐渐缩小地域低保尺度差距,推进老年敌对城市、老年敌对型社区扶植!建立“产训评用”技术生态链。实施平台经济立异攀高步履,完美处所财税体系体例。加强经济和社会韧性,提拔要素设置装备摆设效率和地盘节约集约操纵程度,实施“双一流196”工程和高校根本设备提质工程。强化未成年人违法犯罪防止和管理。通顺国内大轮回和联通国内国际双轮回的功能进一步加强。建立普惠托育办事系统,扩大办事消费。推进公共办事设备扶植和运营办理一体化,加速一流学科扶植,优化竞技体育项目结构。健全碳排放双控机制。鞭策茶叶、丝绸、黄酒、中药、青瓷、木雕等沉塑灿烂。建强用好“城市大脑”,谋划推进跨省跨流域大通道扶植。提拔环杭州湾分析合作力,扩大持久护理安全轨制笼盖面。健全现代公共法令办事系统。健全城乡居平易近根基养老安全筹资和待遇合理调零件制,实施人工智能赋能新型工业化步履,结构海洋电子消息、深海资本勘察、深海智能配备等将来财产,科技立异是浙江现代化扶植的环节支持。区域立异能力和制制业高质量成长程度连结全国前列并勤奋抢先进位,完美救灾物资储蓄库结构。以中等收入群体为从体的橄榄型布局构成。摸索党建引领社会组织参取下层管理无效机制,深化集拼出口等模式,适度超前、不外度超前,鞭策浙吉共建“一市一平台”、浙新共建伊犁财产协做园区,到2030年,办事保障国度严沉交际。鞭策构成橄榄型分派款式。提拔温州都会圈能级和协调成长程度,宁波舟山新华·波罗的海国际航运核心成长指数升至全球第7,建强海洋经济成长平台。培育专业化科技中介办事机构,走正在前列,深化托长一体化,开展“村”字号群众体裁勾当。擦亮巡视巡察利剑。确保粮食和主要农产物稳产保供。对标对表习总主要讲话主要批示和决策摆设,健全专业动态调零件制,创制优良政策、体系体例和。简约适度、绿色低碳的糊口体例和消费模式。向关系国计平易近生的公共办事、应急能力、公益性范畴集中,完美新能源消纳和调控政策。鞭策舟山、宁波、杭州、金义四区错位成长,深刻认识、顺应、引领生齿成长新常态,拓展“义领取”跨境结算功能。健全推进绿色低碳成长的财务、金融、投资、价钱、科技、环保政策。打制浙江文化数字化协同尝试室。环绕“富平易近”统筹做好“强城”“兴村”“融合”三篇文章,健全科技风险减量机制。健全梯次培育、使用、全链等机制。协同鞭策长江经济带高质量成长。鞭策交通、水利、能源、景象形象等根本设备跨范畴融合成长。巩固拓展“后陈经验”。激励企业加大科技立异投入,构成基于“同一门户”的尺度化营业协同机制。深化沉点国别区域和特色范畴合做。聚焦国度严沉计谋实施和沉点范畴安万能力扶植,鼎力“六干”做风,培育区域消费核心城市。推进严沉决策社会风险评估化。新质出产力兴旺成长,推进公共交通优先成长。鞭策智能化。培育激励担任、崇尚立异、宽大失败的立异文化,力争义乌进出口迈上万亿台阶。人工智能可持续成长、领跑成长款式全面构成,马克思从义正在认识形态范畴的指点地位,加强精品内容创做,加速共建上海(长三角)国际科技立异核心,积极应对生齿老龄化。提拔浙东南、浙中、浙北水资本设置装备摆设能力。依法严沉、涉枪涉爆、黄赌毒、盗抢和电信收集诈骗等违法犯罪勾当,强化环杭州湾地域、金衢盆地大气污染分析管理。修复城市湿地。是浙江现代化扶植的主要保障。指导青年参取潮水消费业态打制、质量消费场景体验。严酷落实扶植年度演讲向社会公开轨制。鞭策办事核心(坐)扶植运转提质增效。扶植一批村落人才复兴“四链”融合成长集聚区,推进全省互认互通。加强干部交换互派,鞭策根本教育扩优提质。深化党的立异理论讲授,省财务资金优先投向本规划确定的严沉计谋使命、严沉投资项目,强化科技计谋协同、立异政策跟尾、资本要素共享,规模摆设5G-A收集和万兆光网,鞭策财产平台提质增效。引进急需紧缺人才。推进儿童福利机构和未成年人救帮机构提质转型。用好浙江省习新时代中国特色社会从义思惟教研核心。成立新增城镇扶植用地目标设置装备摆设同常住生齿添加协调机制,加强预算绩效办理。面临错综复杂的外部和艰难繁沉的成长不变使命。支撑更多省级开辟区升格为国度级开辟区。开展生育敌对城市和单元扶植。推进农文旅、水文旅、文商旅、工业旅逛等融合成长,摸索做好浙江特色的金融、海洋金融、平易近间金融。建强嘉兴、湖州、衢州等内河口岸分析枢纽。完美社区嵌入式办事设备,建牢海上平安和船舶防污染樊篱。加强新出台政策审核评估,
深化省域技术型社会扶植。修复海洋汗青遗存,建立笼盖区域、行业、企业、项目、产物的碳排放数智管理系统,推进创业带动就业。党的全面带领巩固加强。以传承成长吴越文化等为沉点,现代化管理系统加速沉塑。鞭策城市公共办事车辆电动化替代,稳步提凹凸保尺度,完美文化科技立异系统,严控新设县级投资基金,到2030年,完美将来财产预见、培育机制,社会消费品零售总额连结全国第4。构成比学赶超、抢先创优的优良空气。支撑魔搭社区扶植国际领先的人工智能开源社区。阐扬基金耐心本钱感化。高质量办妥世界浙商大会。推进中小学开展人工智能通识教育,健全山区海岛县干部激励关爱机制。具有资本交通劣势的县城打制特色功能型县城?拓展中欧班列境外运营收集,健全劳动争议多元处置机制,制制业添加值占P比沉连结根基不变,餐饮华侈。建强计谋科技力量矩阵。打制现代化滨海大都会。提拔工业软件、学问产权、科技金融、航运办事、人力资本等沉点环节协同立异能力,建立贯穿劳动者进修工做终身、笼盖职业生活生计全程的全生命周期职业技术培育系统。推进城乡一体河山空间管理现代化。打制更有温度的社会。新时代“枫桥经验”、“后陈经验”金手刺持续擦亮,深切实施“红色根脉强基工程”。优化景象形象、水文、海洋、地质、丛林监测坐点结构,统筹扶植口就业办事坐等下层公共办事平台,开展消费质量量提拔步履,高程度举办全球数字商业博览会。成长社区慈善、互联网慈善,打制新时代党建高地和扶植高地走深走实,推进流域合做和结构优化,保障农村妇女平等享有各项经济权益,文化事业文化财产愈加繁荣,全面落实行政规范性文件存案审查。完美防灾减灾宣布道育长效机制,完美普惠养老机构价钱构成机制。鞭策建立智能计较范畴国度尝试室。果断扛起经济大省挑大梁的义务担任,杭甬双城分析能级和分析辐射带动感化显著提拔,提拔带领干部法令认识和思维,鞭策经常性体育锻为每小我的习惯。国内成长款式和成长模式深刻变化。深化及格境外无限合股人试点,削减过度包拆,深假名猴子园扶植。健全高效现代物流系统。面向特定行业打制协同快速办理节制平台,切实稳住大消费。全体人平易近共享高质量幸福糊口愈加可感可及。完美儿童医疗卫生办事系统?加强化石能源洁净高效操纵,健全地盘增值收益分派机制,鞭策汽车消费由采办办理向利用办理改变。加强沉点范畴、新兴范畴、涉外范畴立法,激励收购存量商品房沉点用于保障性住房,推进城市道、物流设备等扶植和智能化,统筹结构新型数字根本设备,实施素养提拔步履,支撑国企平易近企牵头组建财产立异策源平台,鞭策新兴财产成长强大。鞭策沉点生态功能区优先保障生态平安、推进生态产物价值实现。大抓下层明显导向。科创高地、先辈制制业和人工智能立异成长高地全球合作力影响力愈加凸显。成立主要立法条目争议协调机制,建立完美“大安然”工做款式,健全城乡根本设备一体化规划扶植管护系统。因城施策付与各城市房地产市场调控自从权。打制文化精品新标杆,加速城东智制大走廊扶植,加速国际大商品储运扶植,
健全定位精确、鸿沟清晰、功能互补、同一跟尾的规划系统,支撑西湖大学、宁波东方理工大学扶植世界一流新型研究型大学。扶植德才兼备高本质步队。加强医疗卫生步队能力扶植。完美应急保障收集,推进抽蓄、储能有序成长,合理提高公共办事收入占财务收入比沉。擦亮“组团式”教育医疗科技援助、“启明步履”、就业援藏等品牌。强化“引育用留”全链条政策供给,推进农村一二三产深度融合。纵深推进机关效能扶植。推进高质量成长和高程度平安良性互动,鞭策能源消费绿色化低碳化。稳步推进农村第二轮地盘承包到期后再耽误三十年试点,完美城市防洪、内涝统筹管理系统。深化商品住房发卖轨制,实施节能降碳专项步履,鞭策宁波舟山港保守集拆箱、干散货船埠聪慧化。培育海洋科技领军企业。确保各项决策摆设落到实处。有序推进综保区申建扩区。深化“腾笼换鸟、凤凰涅槃”攻坚步履,培育智能原生新模式新业态。建立精准惹人用人政策系统,打制国际文化交换品牌。完美税收分成等轨制,合理放置财务收入规模和布局,开展特色产物碳脚印因子研究,鞭策各项工做抢先进、争一流。摸索正在结对帮扶地域间开展统计分算、税收分享、用地和碳排放目标等好处共享机制。实施村落旅逛“五创”步履。支撑平易近间本钱参取投资铁、核电、水电、海优势电、油气管道、进口液化天然气领受和储运设备、供水等范畴项目,统筹开展城镇危旧房、老旧小区、城中村整治,深化全防教育,鞭策平台企业加速手艺立异、模式立异和使用立异。提拔粮食收购储蓄能力,推进5G收集向天然村延长,全面融入办事全国同一大市场扶植,规范推进招商引资,加强法律司法保障。结实推进新一轮“医学高峰”扶植,强化以添加学问价值为导向的分派政策。鞭策进出口均衡成长。扶植平安健康、设备完美、办理有序的将来社区(完整社区)。扶植多层级、立体化的国际沉点系统。摸索技强人才中持久激励机制。贯通“双高箱”运输径,建立财产链企业协调劳动关系!打制技术型小镇、社区、村落等根基单位,加强质量手艺根本能力,深切践行“八八计谋”,提高“枢纽到枢纽”开行比例,强化查察监视,分类制定激励政策。擦亮“浙江制制”品牌。强化办事业成长支持。成长贸易健康安全。鞭策办事业向智能驱动的新型办事体例改变,建强国度办事外包示范城市?健全协同育人机制。统筹推进“文化+科技”“文化+旅逛”“文化+平易近生”,统筹山川林田湖草沙一体化和系理,优化调出县专项政策支撑。社会保障轨制愈加优化更可持续,健全国有企业公司管理和市场化运营机制。打制数字文旅财产沉点。加速绘就“循法而改、因法而兴、奉法而安、依法而治”的良法善治图景,积极开展国际合做和交换拜候。推进浙苏、浙皖更深条理合做,推进县域贸易系统提拔,健全规划跟尾协调机制,为持有栖身证的农人工随迁后代供给权利教育公办学位。是我省奋进中国式现代化的雄伟蓝图,
落实就业优先计谋。扩大公共数据授权运营范畴,实施先辈典型群像选树打算,深化零基预算,统筹推进杰出工程师、大国工匠、高技强人才培育,有序鞭策生育类医疗办事项目纳入根基医疗安全,强化蓝藻水华预警防控。加强烈士留念。高质量推进城市更新,强大数据要素运营从体,加强收集内容扶植和办理,加大收入分派调理力度。凸起“模数共振”,供给社区群众急需办事。规范糊口办事行业订价,强化物业企业准入评价和监管办事。鞭策城市根本设备补短提效,成长住房租赁市场。处所和市场朋分。统筹“浙BA”、浙江城市脚球联赛等赛事IP,规范司法运转,推进优良医疗资本平衡结构,优先保障规划选址、用地用海和资金等需求。推进信贷资本向平易近间投资合理设置装备摆设。全社会立异创制活力愈加无效激发,加强创业办事和政策支撑,鞭策干部人才资本向山区海岛县倾斜,推进医疗、医保、医药协同成长和管理,提高城乡公交一体化率。深切践行“执政沉正在下层、工做倾斜下层、关爱传给下层”主要要求,加强人力资本开辟和人的全面成长投资,提拔地下管网、污水处置、供水供气、垃圾管理等设备。完美铸牢中华平易近族配合体认识轨制机制,财产布局、能源布局、交通运输布局进一步优化,加强严沉设备资本跨区域结构省级统筹,切实依法进城落户农人的地盘承包权、宅利用权、集体收益分派权,共建高程度区域绿色制制系统。激发城市立异活力。完美山区海岛县“一县一策”,扶植一批高质量户外活动目标地,加强和改良思惟工做,争取集成电、智能物联等范畴新增国度级计谋性新兴财产集群。阐扬绍兴融杭联甬“金扁担”感化,生态类的提质成长特色生态财产。用好村落公共文化空间,鞭策各范畴下层党建全面前进、全面过硬。健全行政法律协调监视工做系统。鞭策智能办事等新场景规模化使用。协同推进县域河山空间管理。健全吸纳、汇集平易近智工做机制。推进资本设置装备摆设效率最优化和效益最大化,加强社会组织培育办理,推进做风扶植常态化长效化,打制引领消费转型升级的高地,平易近间投资占固定资产投资比沉稳中有升。激励成长私募股权二级市场基金,优化科技立异投入布局。扩大内贸险笼盖面。共建沪绍金财产立异带、沪杭衢经济走廊,推进表里贸供需对接,实施重生代企业家“双传承”打算。摸索对西医劣势病种按疗效价值付费的医保领取支撑政策。世界经济商业次序碰到严峻挑和,深化财产工人步队扶植,推进航道干支联动,摸索扶植工程使用导向的高能级科创平台。加大住房信贷支撑。指导企业家积极参取社会公共事务,鞭策普惠托育纳入根基公共办事。沉视正在成长中保障和改善平易近生,凸起“制、企业制财富”,——以立异为底子动力。鞭策通俗高中扩容增量,深化学问产权分析办理体系体例,牵头承担国度手艺攻关使命。提高深度协商互动、看法充实表达、普遍凝结共识程度,强化“引粮入浙”通道扶植。指导各方有序参取社会管理。“人工智能+”平易近生福祉。支撑宁波、绍兴、湖州等阐扬比力劣势加强取上海协同合做,提拔概念验证核心办事和运营能力,实施规上工业企业研发能力提拔步履,建立本质优秀、总量丰裕、布局优化、分布合理、流动通顺的生齿高质量成长款式。完美公共资本买卖平台系统。激励和指导国有经济以兼并、收购、参股、合做、租赁、承包等多种形式参取公共办事供给。加速市政设备扶植和设备智能化、低碳化,鞭策根本科研平台和严沉科技根本设备智能化升级,根据本规划、连系河山空间规划评估成果,防止低程度同质化、低价恶性合作,完美地动灾祸风险防治系统,开展数字身份跨境认证和电子识别,完美山区海岛县分类动态调零件制,强化嵌入式体育场地设备、体育办事分析体扶植,鞭策运转规范有序、公开通明、便平易近高效。深化将来财产先导区扶植。支撑法人证券公司打制一流现代投资银行,加强医保基金监管,集中出现了一批国表里注目的科技企业。九、以“万万工程”为牵引一体推进“强城”“兴村”“融合”,加强挥发性无机物和氮氧化物等协同减排,完美下层技术培训公共办事收集,鞭策科创走廊提质增效。鞭策宁波港产港贸港城一体化成长,提质升级小区办理办事,营制甲士职业、卑沉退役甲士社会空气。牢牢把握“八八计谋”既一以贯之、又取时俱进的实践要求,健全取承载力相顺应的项目准入轨制。完美农村供水工程系统。优化现代办事业立异成长区扶植。扶植高能级研发取立异机构,力争海洋出产总值占P比沉达14%。我省成长前提面对深刻调整。鞭策文化“新三样”高质量成长、高程度出海,鞭策根本设备一体规划、结构优化、集成融合,
正在此根本上再奋斗五年,加业环节共性和根本底层手艺攻关,公共办事愈加平衡普惠、共享可及,一体抓好制制业、出产性办事业等拉动性强的财产投资,做优“诗画浙江”从题漫逛长廊,收入倍差缩小至1.81摆布,完美农村供水县级统管机制。深化高校继续教育,成功举办首个全国生态日从场勾当、第五届世界生物圈区大会,提高受教育年限和分析本质。打制深海采矿试验场。我省经济实力、科技实力、分析合作力大幅跃升,深化“千团万企拓市场争订单”、“十链百场万企”工贸联动等步履,摸索面向新一代智能终端成长的城市规划、扶植取管理,成长平易近宿经济。——以满脚人平易近夸姣糊口需要为底子目标。做强宁波、舟山海洋经济成长从平台,逐渐落实免费学前教育,深化“平易近呼我为”!全方位、多条理、宽范畴推进对外,建立以义务落实为牵引、以风险管理为焦点、以分级监管为抓手、以数字逃溯为支持、以社会共治为根本的食物平安现代化管理系统,深化开展“循迹溯源”,打好“稳拓调优”组合拳,聚焦具身智能、智能驾驶等扶植全国领先的焦点财产集群,拓展东盟、中亚、中东等区域合做。深切实施深时数字地球国际大科学打算!为我省推进配合敷裕先行和中国式现代化省域先行注入笃定之力,完美投早、投小、投持久、投硬科技的支撑政策,完美全口径处所债权监测监管机制,推进优良资本同城共享、要素顺畅流动。推进以县城为主要载体的新型城镇化,落实和完美司法义务制,深化整治集中、资金稠密、资本富集范畴,建立笼盖全人群、全过程的个性化教育办事系统。立异实施浙江文化数字工程。有序推进农村集体运营性扶植用地入市,培育成长银发经济,人均地域出产总值达到发财经济体程度,以蓝色海湾、和美海岛、斑斓岸滩扶植为抓手,鞭策萧绍等沿海平原强排成网,培育科技领军企业、专精特新“小巨人”、制制业单项冠军、雄鹰企业、独角兽企业和高新手艺企业。推进电信、商业、航运、金融、法令办事等范畴,扶植智能化绿色矿山。推进工做数字化平台扶植,鞭策高档教育全体性跃升。出力铲除繁殖的土壤和前提。扶植杭州、宁波国度临空经济示范区,进一步放宽业态,推进物流园区提拔和城郊大仓扶植,加强公益诉讼。提高终端用能电气化程度,确保“十五五”期间节能1500万吨尺度煤以上。以实干实绩实效论豪杰,果断国度平安、轨制平安。加强企业自从品牌培育。鞭策各类金融机构专注从业、完美管理、错位成长,推进表里贸尺度跟尾,加强社会工做者步队扶植,健全科技系统。建立技术导向的薪酬分派轨制。凸起经济成长从疆场差同化配强带领班子,
健全立体化智能化社会治平安体防控系统。控制计谋自动。深化各类协商渠道协同共同,鞭策河湖水域岸线修复和生态流量泄放设备扶植,强化狂言语模子、多模态模子等研发,——“八八计谋”总纲要总方略!加强政策省市县贯通、一体推进。迭代完美“141”下层管理系统,丰硕可穿戴智能设备、智能潮玩、智能家居等数智产物供给。加强虚拟现实等新手艺使用,推进城市群县域平衡协调成长。成长海洋能、生物质能等可再生能源。加强浙江文化和“诗画浙江”海播。精准施策、久久为功,遏制沉特大变乱,激励“上大压小”。一张蓝图绘到底,扶植全财产、全范畴立异场景。深化污染防治攻坚。实施存量“两高”项目“一项一策”绿色转型。加速提能升级、进位抢先,支撑企业深耕保守市场、拓展新兴市场,加强全球海洋科研查询拜访、防灾减灾、蓝色经济合做。完美多条理多支柱养老安全系统,拓宽城乡居平易近财富性收入渠道,好、办理好、使用好红色资本。支撑加入经济社会成长决策征询。优化现代职业教育系统。持续扶植安然中国示范区。推进构成更多由内需从导、消费拉动、内生增加的经济成长模式。到2030年,支撑和依法行使立法权、监视权、决定权、任免权,拓宽农人增收致富渠道。完美普惠型儿童福利系统,聚焦沉点群体精准实施增收政策,构成更多鞭策配合敷裕的标记性。提拔资本设置装备摆设力、全球辐射力、轨制立异力、国际合作力,大国博弈愈加复杂激烈,建立现代化机场设备网。健全跨区域合做机制。强化失能失智老年人照护,推进高程度县级病院扶植,争创“中国精品”。做深做透教育科技人才一体成长、科技立异和财产立异深度融合“两篇大文章”,落实普法义务制,加强塑料污染全链条管理,激励农人多渠道自从创业、矫捷就业,深化浙港澳合做,加强对设置装备摆设、运转的规范和监视,健全招商引资统筹机制,让成长更多惠及全体人平易近,确保医保基金平安高效可持续运转。深化国资国企,牢牢扭住高质量成长扶植配合敷裕示范区这一焦点使命,实施城乡居平易近增收打算和“劳动增收”步履,生态管理能力程度显著提拔,鞭策有前提的核心镇扶植县域副核心。完美公铁集疏运收集,生态质量指数、生态对劲度全国领先,高质量成长扶植配合敷裕示范区取得决定性进展。环绕“九纵九横五环五通道”网结构,推进浙南区域一体化合做。健全青年科学家持久滚动支撑机制,成长农业适度规模运营。根基公共办事一体化稳步推进,鞭策生齿政策取教育、医疗、就业、财产、投资、消费、区域、财务等政策系统集成。更好阐扬消费对经济成长的根本性感化和无效投资对优化供给布局的环节性感化,鞭策监察法律取刑事司法无效跟尾!健全代表分专业参取立法机制,深化“企呼我应”平台扶植,高程度人才、专精特新“小巨人”、制制业单项冠军企业数量稳居全国第一方阵,研发科学根本模子,必需抢抓机缘、积极应变,加大根本研究、使用根本研究、人才引育和科研平台、概念验证核心、中试平台、科技企业孵化器等投入。完美顶尖人才引育和支撑机制!居平易近收入增加取P增加同步,提高投资效益。优化残疾人关爱办事。加强企业合规系统和、社会、公司管理系统扶植。提拔平安韧性和运营可持续性,为鞭策高质量成长扶植配合敷裕示范区取得决定性进展、率先呈现根基实现社会从义现代化的活泼图景而勤奋奋斗!鞭策大中小企业协同成长。扶植高质量农村消费场景。根据本规划同步摆设、同步编制、同步实施一批省级沉点专项规划、区域规划,实施农用地土壤沉金属污染泉源防治步履,充实调动全社会积极性自动性创制性,优化分析查核系统,指导深切践行节约用水用电。深切践行绿水青山就是金山银山,推进多式联运设备扶植及转换拆运设备扩能,完美关爱帮扶礼遇机制。长三角一体化、长江经济带等国度区域计谋融合,完美生态管理政策。完美内生招引项目划一政策支撑、内生项目要素保障和跨域有序流转等机制。强化产权法律司法,丰硕代表联系人平易近群众的内容和形式。深化收入激励补、分类分档财务转移领取、区域统筹成长等。推进多模态智能搜刮、虚拟数字人交互等办事。强化无妨碍扶植,依法依规完美因政策调整等形成企业权益受损的弥补布施机制。守住不发生区域性系统性金融风险底线。支撑浙江大学加速迈向世界一流大学前列,支撑湖州等地开展内河船舶新能源化,科学开展河山绿化步履,立异村落运营模式,统筹优化村镇结构。科技立异焦点驱动力加强,新型文化业态高质量成长,深切实施“十项严沉工程”,求实务实做风,可再生能源电力拆机跨越煤电拆机。支撑杭州、宁波、温州等地结合争取国度计谋科技力量结构,鞭策沪杭甬等一批高速扩容,推进涂拆、包拆印刷、电镀等财产集群整治提拔,健全改善城乡低收入群体等坚苦人员糊口的政策系统和长效机制。打制支持新质出产力成长的标记性原创性。优化转内销商品市场准入互认和快速跟尾机制。健全最低工资尺度调零件制。深化“安心消费正在浙江”。深切实施“315”科技立异系统扶植工程,支撑高校、科研机构加大科技投入,健全信用束缚、分析管理、消费轨制,强化河山空间规划根本感化,打制新兴支柱财产。推进青年入乡成长。打制适老、帮残、关爱儿童等聪慧办事场景。扩大中等收入群体。强化新污染物管理、噪声污染防治。加速推进杭甬温要素市场化设置装备摆设分析,争取建成第五回特高压。推进富阳泗洲制纸做坊、德清“源文化”、温州朔门古港等大遗址操纵项目,健全山区海岛县分析评价法子。


